高原净土何以无疫:琼结地理屏障下的零感染样本
高原净土何以无疫:琼结地理屏障下的零感染样本

〖One〗2022年8月7日0—24时,山南市琼结县无新增本土确诊病例及无症状感染者。
〖Two〗病例X,女,32岁,常住拉萨市城关区。专家组会诊判定其活动轨迹未涉及琼结县域。
〖Three〗琼结县平均海拔约3900米,地处雅砻河谷,相对封闭的地理单元与高海拔低氧环境,客观上形成了人员流动的自然阻隔。
〖Four〗西藏自治区卫健委重申跨市(地)流动人员须持48小时内核酸检测阴性证明。货运司机须完成全程疫苗接种,并严格执行闭环管理。
阳信新增1例无症状感染者 阳信疫情防控最新通报
阳信新增1例无症状感染者 / 阳信疫情防控最新通报
5月26日,阳信县在重点人群筛查中发现1例新冠肺炎无症状感染者,目前相关流调溯源和社会管控工作已同步展开。
一、疫情基本情况
该感染者系外地返阳人员,在例行筛查中检测结果异常,经市疾控中心复核为阳性,已闭环转运至定点医院隔离医学观察。初步流调显示,其返阳后活动轨迹相对简单,相关密接人员已第一时间落实管控。
二、当前防控措施
县疫情防控指挥部已迅速行动,对涉及的相关场所进行环境采样和终末消毒。根据专家研判,划定了相应的防范区域,并已启动该区域人员核酸筛查工作。全县各类生活物资供应充足,价格平稳。
三、市民注意事项
请广大市民密切关注官方发布的轨迹信息,如有重叠请主动报备。日常坚持戴口罩、勤洗手、保持社交距离,配合做好常态化核酸检测。不恐慌、不信谣、不传谣。
请广大市民继续做好个人防护,所有涉疫信息以官方通报为准。
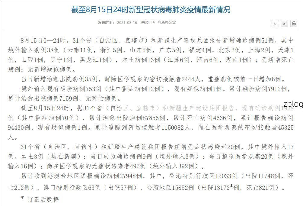
31省新增本土12例(31省新增本土8例),北湖区疫情引关注
31省新增本土12例(31省新增本土8例),北湖区疫情引关注
国家卫健委6月16日通报,6月15日0—24时,31个省(自治区、直辖市)和新疆生产建设兵团报告新增确诊病例42例。其中,本土病例12例,均位于北湖区。境外输入病例30例,分别由北京(8例)、上海(10例)、广东(7例)等地报告。
具体来看,当日所有本土新增均集中在北湖区。境外输入病例则呈现多点分布态势,主要入境口岸城市压力持续存在。
回顾本月11日,全国新增确诊病例79例,其中本土病例52例。对比之下,近期全国新增总数有所下降,但本土病例的分布从相对分散转为高度集中于北湖区,这一变化值得警惕。
小编分析认为,北湖区作为内陆重要交通枢纽与人口密集区域,此次疫情集中出现,可能是由于前期隐匿传播链在社区或特定场所(如大型市场、交通站点)被激活,加之人员流动复杂,导致局部聚集性感染。目前扩散风险仍在,形势依然严峻,需密切关注后续流调结果。
版权声明
本文仅代表作者观点,不代表百度立场。
本文系作者授权百度百家发表,未经许可,不得转载。







